# 一 前言
之前介绍了在 legacy 模式下的 state 更新流程,这种模式下的批量更新原理本质上是通过不同的更新上下文开关 Context ,比如 batch 或者 event 来让更新变成‘可控的’。那么在 v18 conCurrent 下 React 的更新又有哪些特点呢?这就是本章节探讨的问题,本章节涵盖的知识点如下:
- concurrent 模式下的 state 更新流程是什么 ?
- 在同步异步条件下,state 更新有什么区别 ?
- 主流框架中更新处理方式。
# 二 主流框架中更新处理方式
在正式讲解 v18 concurrent 之前,先来看一下主流框架中两种批量更新的原理。
# 1 第一种:微任务|宏任务实现集中更新
第一种批量更新的实现,就是基于宏任务 和 微任务 来实现。
先来描述一下这种方式,比如每次更新,我们先并不去立即执行更新任务,而是先把每一个更新任务放入一个待更新队列 updateQueue 里面,然后 js 执行完毕,用一个微任务统一去批量更新队列里面的任务,如果微任务存在兼容性,那么降级成一个宏任务。这里优先采用微任务的原因就是微任务的执行时机要早于下一次宏任务的执行。
典型的案例就是 vue 更新原理,vue.$nextTick原理 ,还有接下来要介绍的 v18 中 scheduleMicrotask 的更新原理。
以 vue 为例子我们看一下 nextTick 的实现:
runtime-core/src/scheduler.ts
const p = Promise.resolve()
/* nextTick 实现,用微任务实现的 */
export function nextTick(fn?: () => void): Promise<void> {
return fn ? p.then(fn) : p
}
- 可以看到 nextTick 原理,本质就是
Promise.resolve()创建的微任务。
大致实现流程图如下所示:

我们也可以来模拟一下整个流程的实现。
class Scheduler {
constructor(){
this.callbacks = []
/* 微任务批量处理 */
queueMicrotask(()=>{
this.runTask()
})
}
/* 增加任务 */
addTask(fn){
this.callbacks.push(fn)
}
runTask(){
console.log('------合并更新开始------')
while(this.callbacks.length > 0){
const cur = this.callbacks.shift()
cur()
}
console.log('------合并更新结束------')
console.log('------开始更新组件------')
}
}
function nextTick(cb){
const scheduler = new Scheduler()
cb(scheduler.addTask.bind(scheduler))
}
/* 模拟一次更新 */
function mockOnclick(){
nextTick((add)=>{
add(function(){
console.log('第一次更新')
})
console.log('----宏任务逻辑----')
add(function(){
console.log('第二次更新')
})
})
}
mockOnclick()
我们来模拟一下具体实现细节:
- 通过一个 Scheduler 调度器来完成整个流程。
- 通过 addTask 每次向队列中放入任务。
- 用 queueMicrotask 创建一个微任务,来统一处理这些任务。
- mockOnclick 模拟一次更新。我们用 nextTick 来模拟一下更新函数的处理逻辑。
看一下打印效果:

# 2 第二种:可控任务实现批量更新
还有一种方式,通过拦截把任务变成可控的,典型的就是 React v17 之前的 batchEventUpdate 批量更新,这个方式接下来会讲到,这里也不赘述了。这种情况的更新来源于对事件进行拦截,比如 React 的事件系统。
以 React 的事件批量更新为例子,比如我们的 onClick ,onChange 事件都是被 React 的事件系统处理的。外层用一个统一的处理函数进行拦截。而我们绑定的事件都是在该函数的执行上下文内部被调用的。
那么比如在一次点击事件中触发了多次更新。本质上外层在 React 事件系统处理函数的上下文中,这样的情况下,就可以通过一个开关,证明当前更新是可控的,可以做批量处理。接下来 React 就用一次就可以了。
我们用一幅流程图来描述一下原理。

接下来我们模拟一下具体的实现:
<body>
<button onclick="handleClick()" >点击</button>
</body>
<script>
let batchEventUpdate = false
let callbackQueue = []
function flushSyncCallbackQueue(){
console.log('-----执行批量更新-------')
while(callbackQueue.length > 0 ){
const cur = callbackQueue.shift()
cur()
}
console.log('-----批量更新结束-------')
}
function wrapEvent(fn){
return function (){
/* 开启批量更新状态 */
batchEventUpdate = true
fn()
/* 立即执行更新任务 */
flushSyncCallbackQueue()
/* 关闭批量更新状态 */
batchEventUpdate = false
}
}
function setState(fn){
/* 如果在批量更新状态下,那么批量更新 */
if(batchEventUpdate){
callbackQueue.push(fn)
}else{
/* 如果没有在批量更新条件下,那么直接更新。 */
fn()
}
}
function handleClick(){
setState(()=>{
console.log('---更新1---')
})
console.log('上下文执行')
setState(()=>{
console.log('---更新2---')
})
}
/* 让 handleClick 变成可控的 */
handleClick = wrapEvent(handleClick)
</script>
打印结果:

分析一下核心流程:
- 本方式的核心就是让 handleClick 通过 wrapEvent 变成可控的。首先 wrapEvent 类似于事件处理函数,在内部通过开关 batchEventUpdate 来判断是否开启批量更新状态,最后通过 flushSyncCallbackQueue 来清空待更新队列。
- 在批量更新条件下,事件会被放入到更新队列中,非批量更新条件下,那么立即执行更新任务。
# 三 与传统 legacy 模式的区别
言归正传,回到接下来要介绍的主题上来,首先对于传统的 legacy 模式,有可控任务批量处理的概念,也就是采用了上面第二种批量更新模式,原理第33章讲到主要有两个:
- 通过不同的更新上下文开关,在开关里的任务是可控的,可以进行批量处理。
- 在事件之行完毕后,通过
flushSyncCallback来进行更新任务之行。
那么在 conCurrent 下的更新采用了一个什么方式呢?首先在这种模式下,取消了批量更新的感念。我们以事件系统的更新例子,研究一下两种的区别。
在老版本事件系统中:
react-dom/src/events/ReactDOMUpdateBatching.js
export function batchedEventUpdates(fn,a){
isBatchingEventUpdates = true; //打开批量更新开关
try{
fn(a) // 事件在这里执行
}finally{
isBatchingEventUpdates = false //关闭批量更新开关
if (executionContext === NoContext) {
flushSyncCallbackQueue(); // TODO: 这个很重要,用来同步执行更新队列中的任务
}
}
}
- 通过开关 isBatchingEventUpdates 来让 fn 里面的更新变成可控的,所以可以进行批量更新。
- 重点就是 flushSyncCallbackQueue 用来同步执行更新队列中的任务。
在最新版本的 v18 alpha 系统中,事件变成了这样 (这个代码和代码仓库的有一些出入,我们这里只关心流程就好):
function batchedEventUpdates(){
var prevExecutionContext = executionContext;
executionContext |= EventContext; // 运算赋值
try {
return fn(a); // 执行函数
}finally {
executionContext = prevExecutionContext; // 重置之前的状态
if (executionContext === NoContext) {
flushSyncCallbacksOnlyInLegacyMode() // 同步执行更新队列中的任务
}
}
}
从上述代码中可以清晰的看到,v18 alpha 版本的流程大致是这样的:
- 也是通过类似开关状态来控制的,在刚开始的时候将赋值给
EventContext,然后在事件执行之后,赋值给prevExecutionContext。 - 之后同样会触发 flushSyncCallbacksOnlyInLegacyMode ,不过通过函数名称就可以大胆猜想,这个方法主要是针对 legacy 模式的更新,那么 concurrent mode 下也就不会走 flushSyncCallback 的逻辑了。
为了证明这个猜想,一起来看一下 flushSyncCallbacksOnlyInLegacyMode 做了些什么事:
react-reconciler/src/ReactFiberSyncTaskQueue.js
export function flushSyncCallbacksOnlyInLegacyMode(){
if(includesLegacySyncCallbacks){ /* 只有在 legacy 模式下,才会走这里的流程。 */
flushSyncCallbacks();
}
}
- 验证了之前的猜测,只有在 legacy 模式下,才会执行 flushSyncCallbacks 来同步执行任务。
在之前的章节讲到过 flushSyncCallbacks 主要作用是,能够在一次更新中,直接同步更新任务,防止任务在下一次的宏任务中执行。那么对于 concurrent 下的更新流程是怎么样的呢?
# 一次更新 state 会发生什么?
接下来一起研究一下一次更新 state 会发生什么?首先编写一下如下 demo :
function Index(){
const [ number , setNumber ] = React.useState(0)
/* 同步条件下 */
const handleClickSync = () => {
setNumber(1)
setNumber(2)
}
/* 异步条件下 */
const handleClick = () => {
setTimeout(()=>{
setNumber(1)
setNumber(2)
},0)
}
console.log('----组件渲染----')
return <div>
{number}
<button onClick={handleClickSync} >同步环境下</button>
<button onClick={handleClick} >异步环境下</button>
</div>
}
在 v17 legacy 下更新:
- 点击按钮
同步环境下,组件渲染一次。

- 点击按钮
异步环境下,组件会渲染二次。相信读过之前章节的同学,都明白原理是什么,在异步条件下的更新任务,不在 React 可控的范围内,所以会触发两次流程。

重点来了,我们看一下 v18 concurrent 下更新:
- 无论点击
同步环境下还是异步环境下,组件都会执行一次。

首先想一下,在 concurrent 下,如何实现更新合并的呢?
# 四 v18 更新原理揭秘
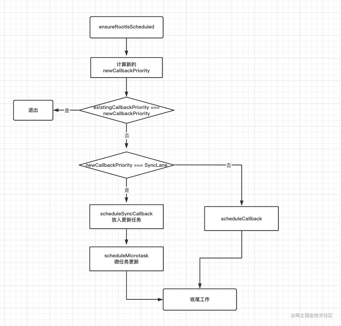
按照上面的问题,来探究一下 concurrent 下的更新原理。我们还是按照同步和异步两个方向去探索。 无论是那种条件下,只要触发 React 的 setState 或者 useState,最终进入调度任务开始更新的入口函数都是 ensureRootIsScheduled ,所以可以从这个函数找到线索。
react-reconciler/src/ReactFiberWorkLoop.js -> ensureRootIsScheduled
function ensureRootIsScheduled(root,currentTime){
var existingCallbackNode = root.callbackNode;
var newCallbackPriority = getHighestPriorityLane(nextLanes);
var existingCallbackPriority = root.callbackPriority;
if (existingCallbackPriority === newCallbackPriority &&
!( ReactCurrentActQueue.current !== null && existingCallbackNode !== fakeActCallbackNode)) {
/* 批量更新退出* */
return;
}
/* 同步更新条件下,会走这里的逻辑 */
if (newCallbackPriority === SyncLane) {
scheduleSyncCallback(performSyncWorkOnRoot.bind(null, root));
/* 用微任务去立即执行更新 */
scheduleMicrotask(flushSyncCallbacks);
}else{
newCallbackNode = scheduleCallback(
schedulerPriorityLevel,
performConcurrentWorkOnRoot.bind(null, root),
);
}
/* 这里很重要就是给当前 root 赋予 callbackPriority 和 callbackNode 状态 */
root.callbackPriority = newCallbackPriority;
root.callbackNode = newCallbackNode;
}
# 1 同步条件下的逻辑
首先我们来看一下,同步更新的逻辑,上面讲到在 concurrent 中已经没有可控任务那一套逻辑。所以核心更新流程如下:
当同步状态下触发多次 useState 的时候。
- 首先第一次进入到 ensureRootIsScheduled ,会计算出
newCallbackPriority可以理解成执行新的更新任务的优先级。那么和之前的callbackPriority进行对比,如果相等那么退出流程,那么第一次两者肯定是不想等的。 - 同步状态下常规的更新 newCallbackPriority 是等于
SyncLane的,那么会执行两个函数,scheduleSyncCallback和scheduleMicrotask。
scheduleSyncCallback 会把任务 syncQueue 同步更新队列中。来看一下这个函数:
react-reconciler/src/ReactFiberSyncTaskQueue.js -> scheduleSyncCallback
export function scheduleSyncCallback(callback: SchedulerCallback) {
if (syncQueue === null) {
syncQueue = [callback];
} else {
syncQueue.push(callback);
}
}
- 注意:接下来就是 concurrent 下更新的区别了。在老版本的 React 是基于事件处理函数执行的 flushSyncCallbacks ,而新版本 React 是通过 scheduleMicrotask 执行的。
我们看一下 scheduleMicrotask 到底是什么?
react-reconciler/src/ReactFiberHostConfig.js -> scheduleMicrotask
var scheduleMicrotask = typeof queueMicrotask === 'function' ? queueMicrotask : typeof Promise !== 'undefined' ? function (callback) {
return Promise.resolve(null).then(callback).catch(handleErrorInNextTick);
} : scheduleTimeout;
scheduleMicrotask 本质上就是 Promise.resolve ,还有一个 setTimeout 向下兼容的情况。通过 scheduleMicrotask 去进行调度更新。
- 那么如果发生第二次 useState ,则会出现
existingCallbackPriority === newCallbackPriority的情况,接下来就会 return 退出更新流程了。
# 2 异步条件下的逻辑
在异步情况下,比如在 setTimeout 或者是 Promise.resolve 条件下的更新,会走哪些逻辑呢?
- 第一步也会判断 existingCallbackPriority === newCallbackPriority 是否相等,相等则退出。
- 第二步则就有点区别了。会直接执行
scheduleCallback,然后得到最新的 newCallbackNode,并赋值给 root 。 - 接下来第二次 useState ,同样会 return 跳出
ensureRootIsScheduled。
看一下 scheduleCallback 做了哪些事。
react-reconciler/src/ReactFiberWorkLoop.js -> scheduleCallback
function scheduleCallback(priorityLevel, callback) {
var actQueue = ReactCurrentActQueue.current;
if (actQueue !== null) {
actQueue.push(callback);
return fakeActCallbackNode;
} else {
return scheduleCallback(priorityLevel, callback);
}
}
最后用一幅流程图描述一下流程:

# 五 总结
通过本章节我们掌握的知识点有一下内容:
- 主流框架中更新处理方式。
- concurrent 模式下的 state 更新流程。
- 在同步异步条件下,state 更新的区别。