# 关于React事件的疑问
1.为什么要手动绑定
this2.
React事件和原生事件有什么区别3.
React事件和原生事件的执行顺序,可以混用吗4.
React事件如何解决跨浏览器兼容5.什么是合成事件
下面是我阅读过源码后,将所有的执行流程总结出来的流程图,不会贴代码,如果你想阅读代码看看具体是如何实现的,可以根据流程图去源码里寻找。
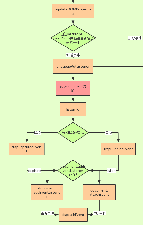
# 事件注册

- 组件装载 / 更新。
 - 通过
lastProps、nextProps判断是否新增、删除事件分别调用事件注册、卸载方法。 - 调用
EventPluginHub的enqueuePutListener进行事件存储 - 获取
document对象。 - 根据事件名称(如
onClick、onCaptureClick)判断是进行冒泡还是捕获。 - 判断是否存在
addEventListener方法,否则使用attachEvent(兼容IE)。 - 给
document注册原生事件回调为dispatchEvent(统一的事件分发机制)。 
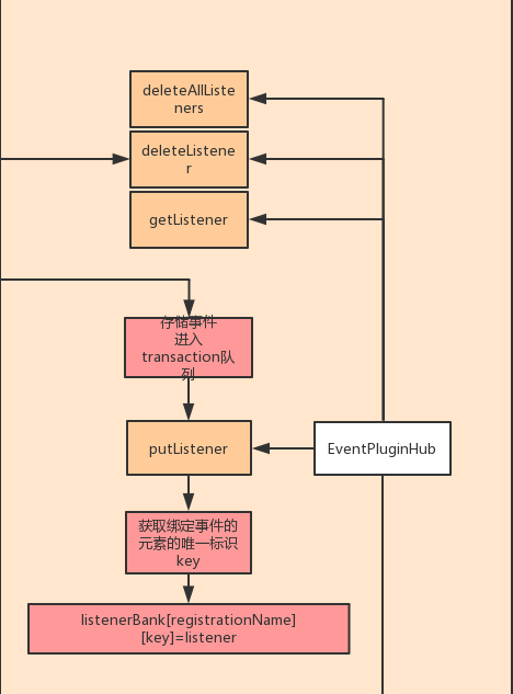
# 事件存储

EventPluginHub负责管理React合成事件的callback,它将callback存储在listenerBank中,另外还存储了负责合成事件的Plugin。EventPluginHub的putListener方法是向存储容器中增加一个listener。- 获取绑定事件的元素的唯一标识
key。 - 将
callback根据事件类型,元素的唯一标识key存储在listenerBank中。 listenerBank的结构是:listenerBank[registrationName][key]。
例如:
{
    onClick:{
        nodeid1:()=>{...}
        nodeid2:()=>{...}
    },
    onChange:{
        nodeid3:()=>{...}
        nodeid4:()=>{...}
    }
}
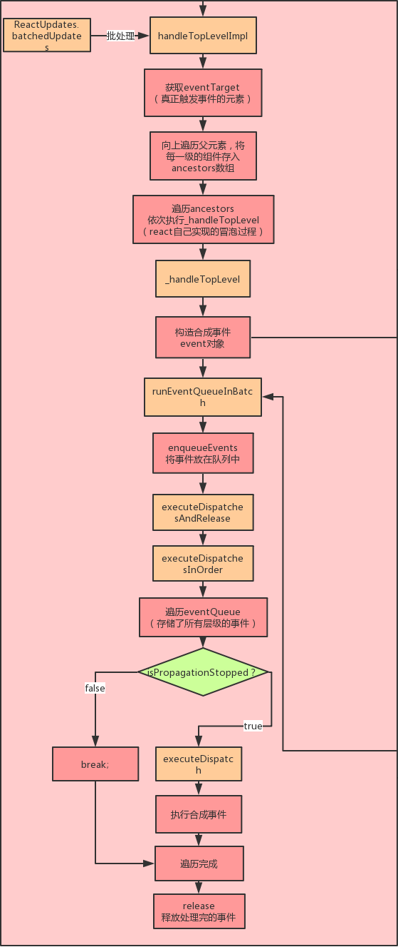
# 事件触发 / 执行

这里的事件执行利用了React的批处理机制,在前一篇的【React深入】setState执行机制中已经分析过,这里不再多加分析。
- 触发
document注册原生事件的回调dispatchEvent - 获取到触发这个事件最深一级的元素
 
例如下面的代码:首先会获取到this.child
      <div onClick={this.parentClick} ref={ref => this.parent = ref}>
        <div onClick={this.childClick} ref={ref => this.child = ref}>
          test
        </div>
      </div>
- 遍历这个元素的所有父元素,依次对每一级元素进行处理。
 - 构造合成事件。
 - 将每一级的合成事件存储在
eventQueue事件队列中。 - 遍历
eventQueue。 - 通过
isPropagationStopped判断当前事件是否执行了阻止冒泡方法。 - 如果阻止了冒泡,停止遍历,否则通过
executeDispatch执行合成事件。 - 释放处理完成的事件。
 
react在自己的合成事件中重写了stopPropagation方法,将isPropagationStopped设置为true,然后在遍历每一级事件的过程中根据此遍历判断是否继续执行。这就是react自己实现的冒泡机制。
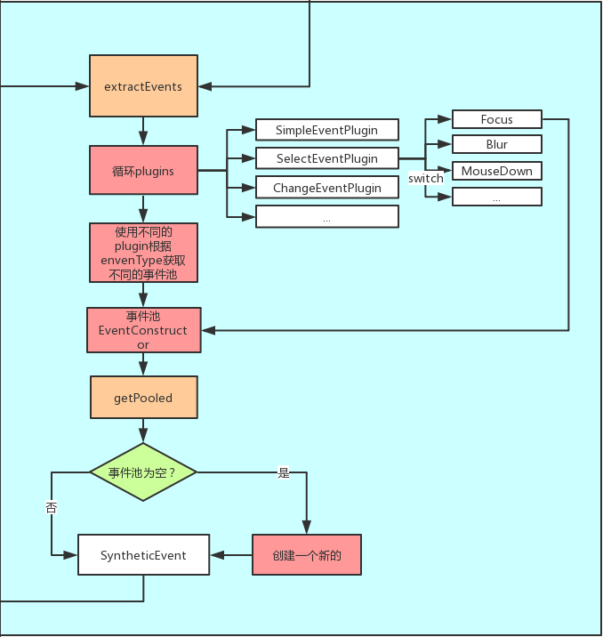
# 合成事件

- 调用
EventPluginHub的extractEvents方法。 - 循环所有类型的
EventPlugin(用来处理不同事件的工具方法)。 - 在每个
EventPlugin中根据不同的事件类型,返回不同的事件池。 - 在事件池中取出合成事件,如果事件池是空的,那么创建一个新的。
 - 根据元素
nodeid(唯一标识key)和事件类型从listenerBink中取出回调函数 - 返回带有合成事件参数的回调函数
 
# 总流程
将上面的四个流程串联起来。

# 为什么要手动绑定this
通过事件触发过程的分析,dispatchEvent调用了invokeGuardedCallback方法。
function invokeGuardedCallback(name, func, a) {
  try {
    func(a);
  } catch (x) {
    if (caughtError === null) {
      caughtError = x;
    }
  }
}
可见,回调函数是直接调用调用的,并没有指定调用的组件,所以不进行手动绑定的情况下直接获取到的this是undefined。
这里可以使用实验性的属性初始化语法 ,也就是直接在组件声明箭头函数。箭头函数不会创建自己的this,它只会从自己的作用域链的上一层继承this。因此这样我们在React事件中获取到的就是组件本身了。
# 和原生事件有什么区别
React事件使用驼峰命名,而不是全部小写。通过
JSX, 你传递一个函数作为事件处理程序,而不是一个字符串。
例如,HTML:
<button onclick="activateLasers()">
  Activate Lasers
</button>
在 React 中略有不同:
<button onClick={activateLasers}>
  Activate Lasers
</button>
另一个区别是,在 React 中你不能通过返回false 来阻止默认行为。必须明确调用 preventDefault。
由上面执行机制我们可以得出:React自己实现了一套事件机制,自己模拟了事件冒泡和捕获的过程,采用了事件代理,批量更新等方法,并且抹平了各个浏览器的兼容性问题。
# React事件和原生事件的执行顺序
   componentDidMount() {
    this.parent.addEventListener('click', (e) => {
      console.log('dom parent');
    })
    this.child.addEventListener('click', (e) => {
      console.log('dom child');
    })
    document.addEventListener('click', (e) => {
      console.log('document');
    })
  }
  childClick = (e) => {
    console.log('react child');
  }
  parentClick = (e) => {
    console.log('react parent');
  }
  render() {
    return (
      <div onClick={this.parentClick} ref={ref => this.parent = ref}>
        <div onClick={this.childClick} ref={ref => this.child = ref}>
          test
        </div>
      </div>)
  }
执行结果:

由上面的流程我们可以理解:
react的所有事件都挂载在document中- 当真实dom触发后冒泡到
document后才会对react事件进行处理 - 所以原生的事件会先执行
 - 然后执行
react合成事件 - 最后执行真正在
document上挂载的事件 
# react事件和原生事件可以混用吗?
react事件和原生事件最好不要混用。
原生事件中如果执行了stopPropagation方法,则会导致其他react事件失效。因为所有元素的事件将无法冒泡到document上。
由上面的执行机制不难得出,所有的react事件都将无法被注册。
# 合成事件、浏览器兼容
  function handleClick(e) {
    e.preventDefault();
    console.log('The link was clicked.');
  }
这里,
e是一个合成的事件。React根据 W3C 规范 定义了这个合成事件,所以你不需要担心跨浏览器的兼容性问题。
事件处理程序将传递 SyntheticEvent 的实例,这是一个跨浏览器原生事件包装器。 它具有与浏览器原生事件相同的接口,包括stopPropagation() 和 preventDefault() ,在所有浏览器中他们工作方式都相同。
每个SyntheticEvent对象都具有以下属性:
boolean bubbles
boolean cancelable
DOMEventTarget currentTarget
boolean defaultPrevented
number eventPhase
boolean isTrusted
DOMEvent nativeEvent
void preventDefault()
boolean isDefaultPrevented()
void stopPropagation()
boolean isPropagationStopped()
DOMEventTarget target
number timeStamp
string type
React合成的SyntheticEvent采用了事件池,这样做可以大大节省内存,而不会频繁的创建和销毁事件对象。
另外,不管在什么浏览器环境下,浏览器会将该事件类型统一创建为合成事件,从而达到了浏览器兼容的目的。